Profile
About Us
Organization
Quality Policy
Vision & Mission
Projects
Overview
Coal Mining
Coal Hauling
Port Operation
Nickel Mining Services
Gold Mining Services
Sustainability
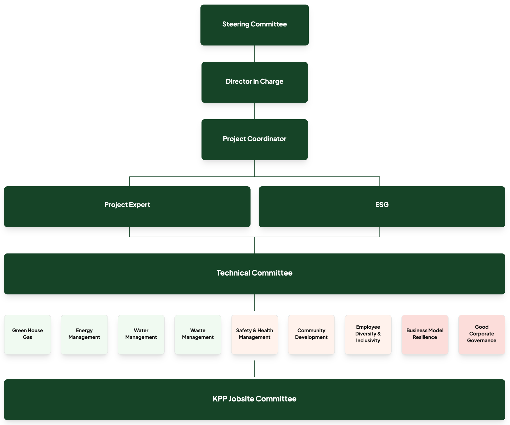
ESG Committee
Emissions & Energy Management
Waste & Water Management
Safety & Health Management
Social Contributions
Good Corporate Governance
Corporate Governance Framework
Internal Audit Unit
Code of Conduct
Anti Corruption
Whistleblowing System
Risk Management
News
Gallery
Contact Us
Sustainability
ESG Committee
Home
/
Sustainability
/
ESG Committee